開課通知
| 業務中心: | 0371-55696552 18037153049 |
您的當前位置:魯班培訓-一建培訓,二建培訓,監理,注冊安全工程師等 > 開課通知 > 公告通知 >
浙江:2023年二級建造師3月15日開始報名!
作者:二級建造師 來源:人事考試網 瀏覽: 添加日期:2023-03-01

關于做好 2023 年度二級建造師執業資格考試考務工作的通知
各市及義烏市人事考試機構,各有關單位:
根據住房和城鄉建設部執業資格注冊中心《關于提供 2023年度二級建造師執業資格考試有關服務的說明》以及省人力社保廳《關于印發 2023 年度專業技術人員職業資格考試工作計劃的通知》(浙人社辦發〔2023〕號)和省人力社保廳、省建設廳《關于規范完善二級建造師執業資格有關制度的通知》(浙人社發〔2016〕8 號)文件精神,現將我省 2023 年度二級建造師執業資格考試考務工作有關事項通知如下。
一、考試時間、科目及地點

其中,《專業工程管理與實務》科目分為建筑工程、公路工程、水利水電工程、市政公用工程、礦業工程和機電工程 6 個專業,考生可根據實際工作選擇其中一個專業報考。考點分別設置在各設區市及義烏市,具體地點以準考證為準。
二、報考條件
(一)凡遵紀守法,并具備以下條件之一者,均可報名參加二級建造師執業資格考試(報名時選擇的級別為“考全科”):
1.取得工程類或工程經濟類中專以上學歷,并從事建設工程項目施工管理工作滿 2 年;
2.取得非工程類或非工程經濟類中專以上學歷,并從事建設工程項目施工管理工作滿 2 年,受聘擔任工程或工程經濟類專業技術職務的人員。
(二)免試部分科目條件。對已取得建筑施工二級項目經理資質及以上證書的人員,符合報考條件并滿足下列條件之一的,
可申請免試部分科目:
1.具有中級及以上工程或工程經濟專業技術資格,并從事建設項目施工管理工作滿 15 年,可免試《建設工程施工管理》,只須參加《建設工程法規及相關知識》和《專業工程管理與實務》2 個科目考試(報名時選擇的級別為“免一科”)。
2.取得一級項目經理資質證書,并具有中級及以上工程或工程經濟專業技術資格;或取得一級項目經理資質證書,從事建設項目施工管理工作滿 15 年的,可免試《建設工程施工管理》和《建設工程法規及相關知識》2 個科目,只須參加《專業工程管理與實務》考試(報名時選擇的級別為“免二科”)。
(三)報考相應專業(增項)條件。已獲得某一專業成績合格證明的人員,可在余下的專業科目中,選擇其中一個專業的實務科目報考,即“增項”考試(報名時選擇的級別為“相應專業”)。
(四)其他事項。報考條件中的專業工作年限均計算到報考當年年底,若以后學歷報考的,之前的專業工作年限可以累計(全日制實習和成人脫產學習的時間不累計);具體專業細分見報名網上提供的“專業對照表”。報考條件咨詢電話:0571-85216767。
三、獲得成績合格證明條件
報考全科的須在連續 2 個年度內、報考“免一科”或“免二科”及“相應專業(增項)”的須在 1 個考試年度內通過應試科目,方可獲得成績合格證明。根據浙人社發〔2016〕8 號文件規定,對應試科目成績合格的人員,制發“成績合格證明”,成績合格人員可憑“成績合格
證明”向省建設行業主管部門申請注冊,經審核通過后領取《二級建造師執業資格注冊證書》。具體申請注冊事項按省建設行業主管部門的規定和要求執行。
四、報考流程和注意事項
(一)報考流程
符合報考條件,且工作地或居住地在我省的考生,應于 3月 15 日至 24 日登錄浙江人事考試網(http://www.zjks.com),在報名系統中作出真實性承諾后,直接完成報名和交費程序。
1.報考人員應如實填報個人信息(如姓名、學歷學位、所學專業、身份證號和手機號等),正確選擇報考信息(如報考專業、級別、科目、考區和報名點等),同時上傳考生本人的電子證件照(照片要求及處理方法見浙江人事考試網首頁的“辦事指南”欄目)。
2.報考人員在填報完信息,并經檢查無誤,再點擊“確認”或打印“報名表”后,即可進行網上交費,交費成功即為報名成功。打印的“報名表”供考生留存備查。
3.報名成功的考生,應于 5 月 29 日至 6 月 2 日登錄浙江人事考試網打印“準考證”,按“準考證”規定的時間、地點和要求參加考試。若發現準考證信息有誤,應在考前聯系所在考區(省直、設區市及義烏市)的人事考試機構登記處理。注意“準考證”不要作其他人為標記,否則影響考試。
(二)報考注意事項
報名人員在網上報名時應確保填報信息的準確性、完整性和真實性,重點注意以下事項。
1.報名人員在填報信息時要認真檢查,重點防止填錯姓名、身份證號和手機號,選錯考區、報名點、考試級別和專業科目,以及傳錯照片等,務必經反復檢查,確認無誤后再點擊“確認”或打印“報名表”。若發現報名信息有誤,在網上交費前可自行修改,網上交費后則須聯系省人事考試院處理。
2.報考人員的工作地或居住地如果不在我省(長三角地區另有規定的除外),以及因報名人員填錯、選錯或傳錯報考信息,未交,以費或錯交費,以及不符合報考條件等原因,造成不能參加考試及考試成績或成績合格證明不能使用、無法注冊等后果的,由報名人員自負責任。
3.報考時,在成績有效期內考生如有《建設工程施工管理》和《建設工程法規及相關知識》科目合格成績的,可以改報專業;如《專業工程管理與實務》科目成績已合格的,則不得改報專業。
4.報考人員在網上報名使用支付寶支付考試費,可用同一賬戶逐一為多人支付,但要注意一一對應考生交費,以免錯交費或漏交費。交費成功即為報名成功。在試卷預訂后或因虛假承諾被取消報考資格等情況的,已交費用不予退還。
網上報名技術咨詢電話:0571-88396764、88396765、12333,傳真 88395085。
五、考試費收費依據和標準
根據“浙價費〔2016〕71 號”文件規定,考試收費標準《建設工程施工管理》
《建設工程法規及相關知識》為每人每科 55 元;《專業工程管理與實務》為每人每科 75 元。考生所需交費票據為電子票據,在考試結束后以短信方式發送到報名時填寫的手機,如未收到短信,也可登錄“浙里辦”APP,在“我的票據”里查看和下載。
六、考試題型和相關規定《建設工程施工管理》和《建設工程法規及相關知識》為客觀題,用 2B 鉛筆在答題卡上填涂作答;《專業工程管理與實務》包括客觀題和主觀題,在答題卡對應位置上分別用 2B 鉛筆填涂作答和用黑色墨水筆書寫作答。各科試卷空白處可作草稿紙使用。考生應考時,準許攜帶黑色墨水筆、2B 鉛筆、橡皮、卷(削)筆刀、計算器(無聲、無文本編輯存儲功能)、計時器(無聲、無存儲和收發拍攝功能)、一次性口罩。考生必須憑本人準考證和有效身份證件原件方可入場(兩證缺一不可),開考 5 分鐘后禁止入場,2 小時后可交卷離場。嚴禁將手機、手環等有收發、存儲和拍攝功能電子設備,以及提包和資料等物品帶至座位。嚴禁將試卷、答題卡及考試信息帶出或傳出考場。嚴禁提前或超時答題。在答題前要檢查題本和答題卡,如有質量等問題應當即舉手報告,并仔細閱讀題本和答題卡上的“注意事項”或“作答須知”,在規定的區域內用規定的筆具涂寫個人信息和作答。答題卡不得折疊和污損,不得作與考試無關的標記。否則,若影響考試和成績的后果由考生自負,涉及違紀的按相關規定處理。考生答錯位置和損壞的答題卡不得更換。為保障考試公平公正,考后將實施雷同技術甄別,若被甄別為雷同答卷的,相關考生的成績均將按 0 分處理,若查明為抄襲他人或用其他手段作弊雷同的,還將按違紀處理。因此,請各位考生務必看管好本人的作答信息和誠信參考。為保留監考信息,考試期間考場內實施全程監控。
七、考試成績公布與成績合格證明制發考試成績經省考試與行業主管部門核定(各科目原則上按試卷滿分的 60%劃定合格標準),并在下發合格人員文件后,制作電
子成績合格證明。考試成績和成績合格證明一并在浙江政務服務網(http://www.zjzwfw.gov.cn)上公布,屆時,相關考生可從浙江政務服務網“便民服務”—“高級職稱評審與專技考試”—“考試成績查詢及電子證書下載打印”欄目查詢考試成績和下載打印本人的“成績合格證明”。
八、有關要求
二級建造師考試規模大、考點多、涉及面廣,各地人事考試機構和建設行業主管部門相關單位要密切配合,通力協作,認真做好各個環節的考務工作(具體計劃見附件)。為確保考試的公平公正和順利實施,各地要積極協調教育(學校)、公安(治安、網監、交管)、經信(無線電管理)、網信等職能部門加強對考試的服務保障和安全管理。對考試舞弊者,一經發現,要嚴格按照《專業技術人員資格考試違紀違規行為處理規定》(人社部第 31 號令)和《人事考試工作人員紀律規定》等處理。主觀違紀的,還將記入資格考試誠信檔案庫,并在“信用中國(浙江)網”上公布。考點可下設至縣(市、區),往年已下設的考試點可不用再審批,如需新設考點,由市人事考試機構報人力社保局審批,報省人事考試院備案。對于下設至縣(市、區)的考點,各市要延伸考務管理,落實各項安全和保障措施。
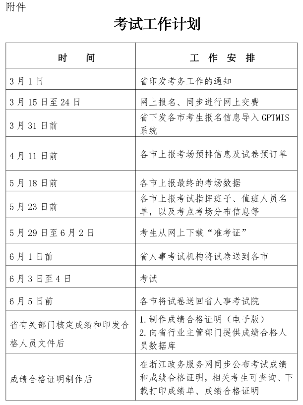
附件: 考試工作計劃
二、報考條件
(一)凡遵紀守法,并具備以下條件之一者,均可報名參加二級建造師執業資格考試(報名時選擇的級別為“考全科”):
1.取得工程類或工程經濟類中專以上學歷,并從事建設工程項目施工管理工作滿 2 年;
2.取得非工程類或非工程經濟類中專以上學歷,并從事建設工程項目施工管理工作滿 2 年,受聘擔任工程或工程經濟類專業技術職務的人員。
(二)免試部分科目條件。對已取得建筑施工二級項目經理資質及以上證書的人員,符合報考條件并滿足下列條件之一的,
可申請免試部分科目:
1.具有中級及以上工程或工程經濟專業技術資格,并從事建設項目施工管理工作滿 15 年,可免試《建設工程施工管理》,只須參加《建設工程法規及相關知識》和《專業工程管理與實務》2 個科目考試(報名時選擇的級別為“免一科”)。
2.取得一級項目經理資質證書,并具有中級及以上工程或工程經濟專業技術資格;或取得一級項目經理資質證書,從事建設項目施工管理工作滿 15 年的,可免試《建設工程施工管理》和《建設工程法規及相關知識》2 個科目,只須參加《專業工程管理與實務》考試(報名時選擇的級別為“免二科”)。
(三)報考相應專業(增項)條件。已獲得某一專業成績合格證明的人員,可在余下的專業科目中,選擇其中一個專業的實務科目報考,即“增項”考試(報名時選擇的級別為“相應專業”)。
(四)其他事項。報考條件中的專業工作年限均計算到報考當年年底,若以后學歷報考的,之前的專業工作年限可以累計(全日制實習和成人脫產學習的時間不累計);具體專業細分見報名網上提供的“專業對照表”。報考條件咨詢電話:0571-85216767。
三、獲得成績合格證明條件
報考全科的須在連續 2 個年度內、報考“免一科”或“免二科”及“相應專業(增項)”的須在 1 個考試年度內通過應試科目,方可獲得成績合格證明。根據浙人社發〔2016〕8 號文件規定,對應試科目成績合格的人員,制發“成績合格證明”,成績合格人員可憑“成績合格
證明”向省建設行業主管部門申請注冊,經審核通過后領取《二級建造師執業資格注冊證書》。具體申請注冊事項按省建設行業主管部門的規定和要求執行。
四、報考流程和注意事項
(一)報考流程
符合報考條件,且工作地或居住地在我省的考生,應于 3月 15 日至 24 日登錄浙江人事考試網(http://www.zjks.com),在報名系統中作出真實性承諾后,直接完成報名和交費程序。
1.報考人員應如實填報個人信息(如姓名、學歷學位、所學專業、身份證號和手機號等),正確選擇報考信息(如報考專業、級別、科目、考區和報名點等),同時上傳考生本人的電子證件照(照片要求及處理方法見浙江人事考試網首頁的“辦事指南”欄目)。
2.報考人員在填報完信息,并經檢查無誤,再點擊“確認”或打印“報名表”后,即可進行網上交費,交費成功即為報名成功。打印的“報名表”供考生留存備查。
3.報名成功的考生,應于 5 月 29 日至 6 月 2 日登錄浙江人事考試網打印“準考證”,按“準考證”規定的時間、地點和要求參加考試。若發現準考證信息有誤,應在考前聯系所在考區(省直、設區市及義烏市)的人事考試機構登記處理。注意“準考證”不要作其他人為標記,否則影響考試。
(二)報考注意事項
報名人員在網上報名時應確保填報信息的準確性、完整性和真實性,重點注意以下事項。
1.報名人員在填報信息時要認真檢查,重點防止填錯姓名、身份證號和手機號,選錯考區、報名點、考試級別和專業科目,以及傳錯照片等,務必經反復檢查,確認無誤后再點擊“確認”或打印“報名表”。若發現報名信息有誤,在網上交費前可自行修改,網上交費后則須聯系省人事考試院處理。
2.報考人員的工作地或居住地如果不在我省(長三角地區另有規定的除外),以及因報名人員填錯、選錯或傳錯報考信息,未交,以費或錯交費,以及不符合報考條件等原因,造成不能參加考試及考試成績或成績合格證明不能使用、無法注冊等后果的,由報名人員自負責任。
3.報考時,在成績有效期內考生如有《建設工程施工管理》和《建設工程法規及相關知識》科目合格成績的,可以改報專業;如《專業工程管理與實務》科目成績已合格的,則不得改報專業。
4.報考人員在網上報名使用支付寶支付考試費,可用同一賬戶逐一為多人支付,但要注意一一對應考生交費,以免錯交費或漏交費。交費成功即為報名成功。在試卷預訂后或因虛假承諾被取消報考資格等情況的,已交費用不予退還。
網上報名技術咨詢電話:0571-88396764、88396765、12333,傳真 88395085。
五、考試費收費依據和標準
根據“浙價費〔2016〕71 號”文件規定,考試收費標準《建設工程施工管理》
《建設工程法規及相關知識》為每人每科 55 元;《專業工程管理與實務》為每人每科 75 元。考生所需交費票據為電子票據,在考試結束后以短信方式發送到報名時填寫的手機,如未收到短信,也可登錄“浙里辦”APP,在“我的票據”里查看和下載。
六、考試題型和相關規定《建設工程施工管理》和《建設工程法規及相關知識》為客觀題,用 2B 鉛筆在答題卡上填涂作答;《專業工程管理與實務》包括客觀題和主觀題,在答題卡對應位置上分別用 2B 鉛筆填涂作答和用黑色墨水筆書寫作答。各科試卷空白處可作草稿紙使用。考生應考時,準許攜帶黑色墨水筆、2B 鉛筆、橡皮、卷(削)筆刀、計算器(無聲、無文本編輯存儲功能)、計時器(無聲、無存儲和收發拍攝功能)、一次性口罩。考生必須憑本人準考證和有效身份證件原件方可入場(兩證缺一不可),開考 5 分鐘后禁止入場,2 小時后可交卷離場。嚴禁將手機、手環等有收發、存儲和拍攝功能電子設備,以及提包和資料等物品帶至座位。嚴禁將試卷、答題卡及考試信息帶出或傳出考場。嚴禁提前或超時答題。在答題前要檢查題本和答題卡,如有質量等問題應當即舉手報告,并仔細閱讀題本和答題卡上的“注意事項”或“作答須知”,在規定的區域內用規定的筆具涂寫個人信息和作答。答題卡不得折疊和污損,不得作與考試無關的標記。否則,若影響考試和成績的后果由考生自負,涉及違紀的按相關規定處理。考生答錯位置和損壞的答題卡不得更換。為保障考試公平公正,考后將實施雷同技術甄別,若被甄別為雷同答卷的,相關考生的成績均將按 0 分處理,若查明為抄襲他人或用其他手段作弊雷同的,還將按違紀處理。因此,請各位考生務必看管好本人的作答信息和誠信參考。為保留監考信息,考試期間考場內實施全程監控。
七、考試成績公布與成績合格證明制發考試成績經省考試與行業主管部門核定(各科目原則上按試卷滿分的 60%劃定合格標準),并在下發合格人員文件后,制作電
子成績合格證明。考試成績和成績合格證明一并在浙江政務服務網(http://www.zjzwfw.gov.cn)上公布,屆時,相關考生可從浙江政務服務網“便民服務”—“高級職稱評審與專技考試”—“考試成績查詢及電子證書下載打印”欄目查詢考試成績和下載打印本人的“成績合格證明”。
八、有關要求
二級建造師考試規模大、考點多、涉及面廣,各地人事考試機構和建設行業主管部門相關單位要密切配合,通力協作,認真做好各個環節的考務工作(具體計劃見附件)。為確保考試的公平公正和順利實施,各地要積極協調教育(學校)、公安(治安、網監、交管)、經信(無線電管理)、網信等職能部門加強對考試的服務保障和安全管理。對考試舞弊者,一經發現,要嚴格按照《專業技術人員資格考試違紀違規行為處理規定》(人社部第 31 號令)和《人事考試工作人員紀律規定》等處理。主觀違紀的,還將記入資格考試誠信檔案庫,并在“信用中國(浙江)網”上公布。考點可下設至縣(市、區),往年已下設的考試點可不用再審批,如需新設考點,由市人事考試機構報人力社保局審批,報省人事考試院備案。對于下設至縣(市、區)的考點,各市要延伸考務管理,落實各項安全和保障措施。
附件: 考試工作計劃

浙江省社會保險和就業服務中心人事考試院
2023 年 3 月 1 日
抄送:省人社廳專技處、省住建廳建筑市場監管處,各市建委(建
設局)、 義烏市建設局。
浙江省社會保險和就業服務中心人事考試院
2023 年 3 月 1 日印發
2023 年 3 月 1 日
抄送:省人社廳專技處、省住建廳建筑市場監管處,各市建委(建
設局)、 義烏市建設局。
浙江省社會保險和就業服務中心人事考試院
2023 年 3 月 1 日印發
原文鏈接:http://www.zjks.com/art/2023/3/1/art_1229635557_20622.html
聲明:轉載此文是出于傳遞更多信息之目的,不為商業用途。文字和圖片版權歸原作者所有,若有來源標注錯誤或侵犯了您的合法權益,請作者與我們聯系,我們將及時更正、刪除,謝謝。
魯班培訓簡介
一級建造師培訓、二級建造師培訓,BIM,監理工程師培訓,造價工程師培訓,造價實訓班,工程測量實訓班,碳排放管理師,安全工程師培訓等,魯班培訓是建筑業證書考試培訓基地。
必選我們龍本教育魯班培訓,建造師培訓全國連鎖,無論你到哪里都能找到我們,熱烈歡迎您的光臨!魯班培訓河南地區建造師培訓官網:www.irmmhpq.com。
鄭州







